메뉴 바로가기
본문 바로가기
내 프로필 바로가기
인기있는 테이블 리스트 바로가기
추천 테이블 리스트 바로가기
cafe
카페 메인메뉴
홈
테이블
팬카페
카페랭킹
내카페
검색
검색어 입력폼
테이블검색
옵션
검색입력창
검색하기
문학
즐겨찾기
같이 펼쳐보아요
손님 14.2만
단골 1,374
글 264
이전글
다음글
목록으로
글쓰기
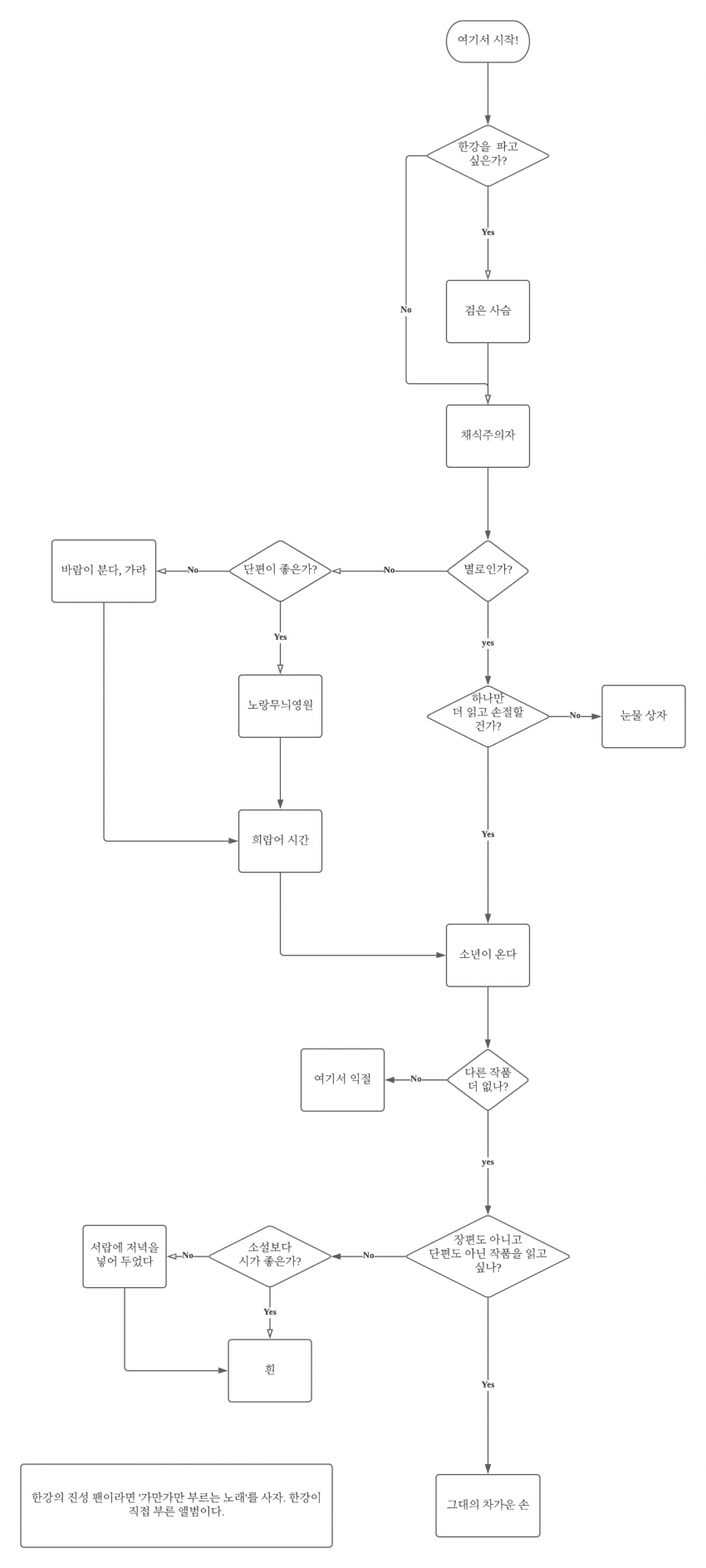
디씨 독서갤에서 만든 한강 작가 책 읽는 순서 지도
태닝 키티
댓글 4
공유하기
19
비추천
등록된 샷 리스트
독서
한강
순서
댓글
4
댓글 정렬방식 선택
추천순
선택됨
작성순
Loading...
Loading...
Loading...
Loading...
페이지 위치정보
이전 목록으로 이동
현재 페이지
1
다음 목록으로 이동
현재 목록 새로고침
이미지
이모티콘
글자 수
0
/
총 글자 갯수
600
등록
비로그인 상태입니다
테이블에 앉아보세요!
로그인하기
누구나 가입이나 등업없이 글을 쓰고 읽을 수 있는
오픈형 커뮤니티 테이블
테이블 자세히 알아보기
테이블만의 핵심 기능을 확인해 보세요
테이블 참여방법
테이블 프로필 만들고 관리하기
앱에서 테이블 만들기
인증테이블 알아보기
맨위로 가기
맨아래로 가기